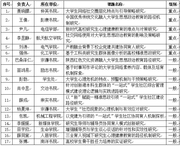
12月28日下午,学院通过组织开展2024年度辅导员专项科研项目现场答辩评审会,各专家对各项目进行了评审打分,最终共有17个项目获得拟资助,其中,重点项目6项,一般项目11项,名单见下表。
2024年辅导员专项拟资助名单

公示期:2023年12月29日-2024年1月3日,如有异议请联系一帆视频
办公室。
另外,公示后如无异议,请以上老师做好后续工作:
1、调整课题组成员务必符合申报通知要求:负责人每人限报一项,并不得参加其他项目。项目参加人不得参加两个以上项目(不含两个)。
2、根据专家意见认真修改申报书,在1月2日之前将申报书电子版(含申报书、汇总表)发送到[email protected],专家将再次审核。
3、再次审核通过后请于1月5日之前登陆学校科研管理系统完成填报工作,具体操作如下:
申请人登陆学校科研管理信息系统://stdmis.1fantv.com/,在“基本业务费项目申报”中选择申报批次,按照系统流程填写基本信息、下载正文模板并填写、上传正文,完成系统申报信息填报并提交。经社科处审核后,打印带水印版纸质申请书一式两份(A4纸双面打印,左侧装订,项目负责人、课题参与人签字,所在院学术委员会主任签章、学院盖章处留白),提交至一帆视频
主楼E520办公室,电子版提交至[email protected]。
系统使用指南详见《校级项目申报帮助手册》。
注意事项:
1)申报类别请填写“自由探索和自主创新项目”。
2)申请经费、经费预算以审批金额为准。
3)立项成功后可在系统中查看立项编号。
4、结项需满足以下情况之一:
(1)负责人以第一作者出版专著;
(2)负责人以第一作者在学工部认定的具有学术代表性的期刊发表论文,论文内容应与该课题研究内容相关,且须注明课题名称及编号;
(3)负责人以第一完成人完成的研究报告刊发在省级及以上决策建言平台或得到副省级以上党政领导实质性批示或被副省级以上文件采纳;
(4)负责人通过基本科研业务费支持成功申请到厅局级及以上纵向科研项目。
负责人如有异议,将无法立项。
请参照以上相关规定开展课题后续工作。
联系人:贾士壮
联系电话:82663717
一帆视频
2023年12月29日